Products Categories
Explore our extensive range of industrial solutions.
CONTROL PANEL






Electric Panels for various industrial needs.
POWER PANELS AND TRANSFORMERS
Comprehensive Support For Engineering Projects
SCADA AND AUTOMATION SYSTEMS
Comprehensive Support For Automation Projects
The design and construction of custom control and power panels.. From power Distribution to automation systems, we specialize in creating highly reliable, efficient, and tailored control panels that meet the specific needs of our clients across various industries.
We source and provide step-down transformers, designed to safely and efficiently reduce high and medium voltage levels to medium and low voltages for various industrial and commercial applications. Our sourced step-down transformers are built to meet the highest standards of performance, efficiency, and durability, offering solutions that minimize energy loss and enhance the overall safety of electrical installations.
Our company specializes in providing advanced SCADA (Supervisory Control and Data Acquisition) automation systems that enable real-time monitoring, control, and optimization of industrial processes.
FLOWMETERS






Flowmeters for various Media and industrial needs
VARIABLE FREQUENCY DRIVE
Comprehensive Range of VFDs
CONTROL VALVES
Control Valves and Variable Control Valves
Our selection includes electromagnetic, ultrasonic, and variable area flowmeters, among others, each tailored to specific operational needs. We ensure that our products are sourced from trusted manufacturers and are backed by our expert technical support.
Our company offers a comprehensive range of Variable Frequency Drives (VFDs) that provide precise control over motor speed and torque, optimizing energy efficiency and performance across a wide variety of applications.
We provide a range of flow control valves, including pressure-reducing, check, globe, and ball valves, each selected for its durability, reliability, and efficiency. Our solutions are ideal for applications in industries such as manufacturing, food and beverage, energy, and water treatment.
Services Categories
Explore our extensive range of industrial solutions.
PROJECTS MANAGEMENT SCOPE






Project Management Scope for various industrial needs.
PROCESS ENGINEERING AND DRAWINGS
Comprehensive Support For Engineering Projects
SCADA AND AUTOMATION SYSTEMS
Comprehensive Support For Automation Projects
provides comprehensive project management services designed to ensure the successful execution of engineering and industrial projects. With a focus on planning, coordination, and efficient resource utilization, we oversee every aspect of the project to ensure it is delivered on time, within budget, and to the highest quality standards.
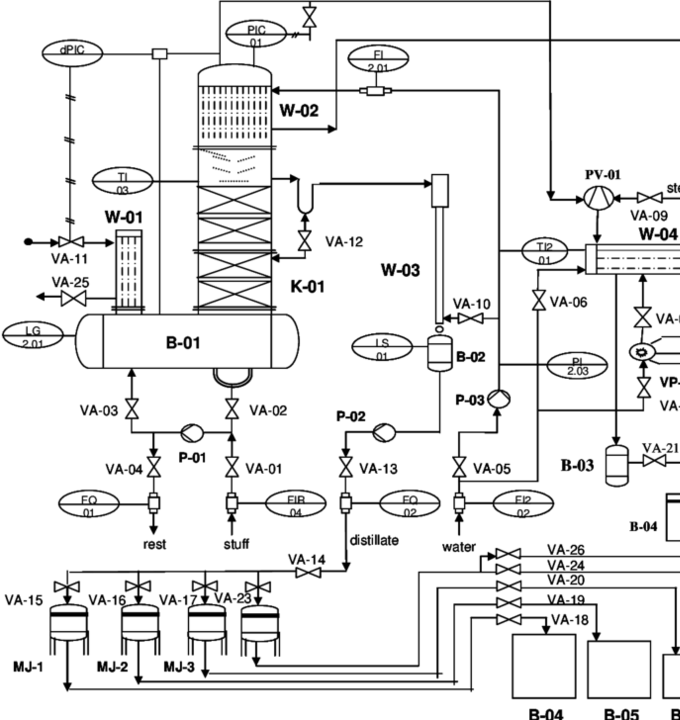
With a keen eye for detail, our experienced engineers create comprehensive process flow diagrams, P&ID (Piping and Instrumentation Diagrams), other technical schematics tailored to the specific needs of each project.
Our company specializes in providing advanced SCADA (Supervisory Control and Data Acquisition) automation systems that enable real-time monitoring, control, and optimization of industrial processes.
CUSTOM MECHANICAL DESIGN AND CAD MODELING






PROTOTYPING AND SMALL TO MEDIUM BATCH PRODUCTION
PRECISION MACHINING AND FABRICATION
We provide tailored mechanical design solutions using advanced CAD software. From concept to 3D modeling, we create precise, functional designs that meet your specific requirements and are ready for prototyping or production.
We turn your ideas into reality with rapid prototyping and flexible manufacturing. Whether you need a one-off prototype or a short production run, we deliver high-quality parts with precision and speed.
We offer high-accuracy machining and custom fabrication services for complex parts and assemblies. Using advanced tools and techniques, we ensure tight tolerances, reliable performance, and quality finishes for every project.
About Otec Engineering Solutions and Trade
Otec Engineering offers exceptional industrial solutions with competitive pricing, ensuring a reliable source for spare parts and components, committed to quality and customer satisfaction in the MENA region.


620+
16
Different Industries
Successfully Finished projects
Engineering Solutions Provided
Connecting you to quality spare parts and technical solutions and managing complete projects for industrial needs.
Spare Parts Supply
Offering a wide range of industrial spare parts at competitive prices.
Technical Support
Providing expert guidance and support for all your engineering requirements.
Quality Assurance
Ensuring high-end quality industrial solutions from trusted brands for your industrial operations.
